团标新规‖国家标准委印发《团体标准组织综合绩效评价指标体系》
2024-08-29502
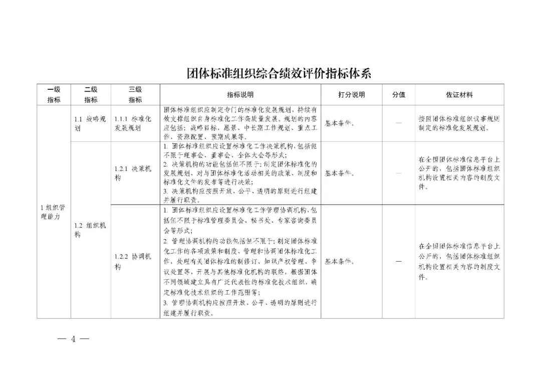
近日,国家标准委印发《团体标准组织综合绩效评价指标体系》(以下简称《指标体系》)。《指标体系》共设置一级指标4项、二级指标21项、三级指标59项,其中包含关于收费管理、知识产权管理等18项基本条件。团体标准组织应按照《指标体系》于2024年12月31日前完成自我评价。
国家标准化管理委员会关于印发《团体标准组织综合绩效评价指标体系》的通知各省、自治区、直辖市和新疆生产建设兵团市场监管局(厅、委),国务院有关部门办公厅(办公室、综合司),中国科学技术协会办公厅、中华全国工商业联合会办公厅,各有关团体标准组织:为深入贯彻落实《国家标准化发展纲要》,引导团体标准组织(制定团体标准的社会团体)制定原创性、高质量标准,促进团体标准规范优质发展,国家标准委组织编制了《团体标准组织综合绩效评价指标体系》(以下简称《指标体系》)。现印发给你们,并就有关工作通知如下:一、《指标体系》共设置一级指标4项、二级指标21项、三级指标59项,其中包含关于收费管理、知识产权管理等18项基本条件。依据《指标体系》开展团体标准组织综合绩效评价,评价结果满分100分。为便于分类分级管理,评价结果95分以上为三星级,85分以上为二星级,70分以上为一星级。二、团体标准组织应按照《指标体系》于2024年12月31日前完成自我评价,并通过全国团体标准信息平台公开评价结果,评价结果应客观真实。新成立的团体标准组织应于团体标准发布之日起3个月内完成自我评价并公开结果。未达到任意一项基本条件的团体标准组织,建议暂停或终止团体标准制定工作,积极对照《指标体系》进行改进,或与有能力的团体标准组织联合开展团体标准化工作。三、各有关部门在法定职责范围内,依据《指标体系》指导相关团体标准组织进行能力建设,引导相关产业链上下游或同类团体标准组织联合开展团体标准化工作,在政策制定等工作中可按程序重点采信评价结果为二星级及以上团体标准组织所发布的团体标准。四、各地市场监管部门要会同有关部门加强对本辖区团体标准化工作的指导,加大《指标体系》培训和宣传力度,强化对辖区内团体标准组织的监督和管理。各地、各部门在实施应用《指标体系》过程中如有意见建议,请及时反馈国家标准委。我委将持续完善《指标体系》,并据此适时在全国范围内组织开展团体标准组织培优试点工作和团体标准组织合规检查。《团体标准组织综合绩效评价指标体系》
























王 强(中国质量检验协会防伪溯源物流管理服务中心主任)刘 辉(中国质量检验协会会长助理兼会员协作发展中心主任)王 剑(中国质量检验协会会长助理兼企业工作部主任)刘 丽(中国质量检验协会网络工作部主任兼中国质量网执行总编)
点我访问原文链接